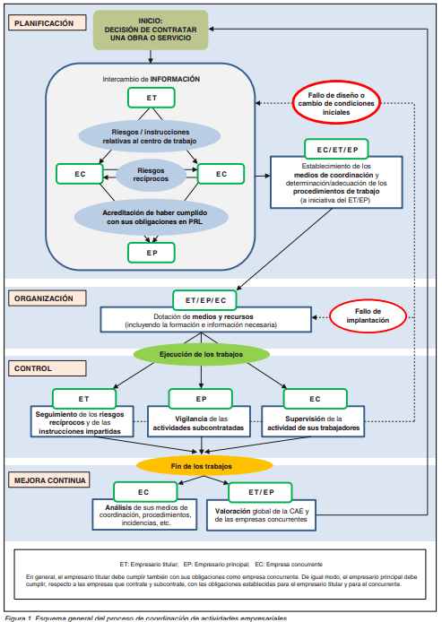
La CAE falla cuando se reduce solamente a una plataforma documental. Que las hay muy buenas, pero no se trata sólo de papeleo.
Coordinar de verdad es gestionar interferencias: grúas, carretillas, energías, accesos, permisos, cambios de última hora.
El mínimo viable para que funcione
- Mapa de interferencias (por zona y por tarea).
- Reglas críticas (altura, confinados, izado, energías, excavación, tráfico).
- Permisos de trabajo integrados (coherentes entre sí).
- Reunión corta diaria (10 min): qué, dónde, quién y qué ha cambiado.
Roles claros
- Titular del centro: reglas, accesos, supervisión.
- Contrata principal: coordinación operativa y subcontratas.
- Subcontratas: cumplimiento y comunicación de cambios.
- Recurso preventivo/coordinación: donde está el riesgo, no donde está el papel.
Señales de alerta
- Nadie sabe quién manda en esa zona.
- Permisos sin recorrido previo.
- Trabajos incompatibles solapados (soldadura + atmósfera / izado + tránsito).
- Cambios de alcance sin reevaluar riesgos.
Vídeos recomendados
Es muy interesante leer la NTP 1052: Coordinación de actividades empresariales: criterios de eficiencia del INSST
